Instance Verification Kit (IVK)
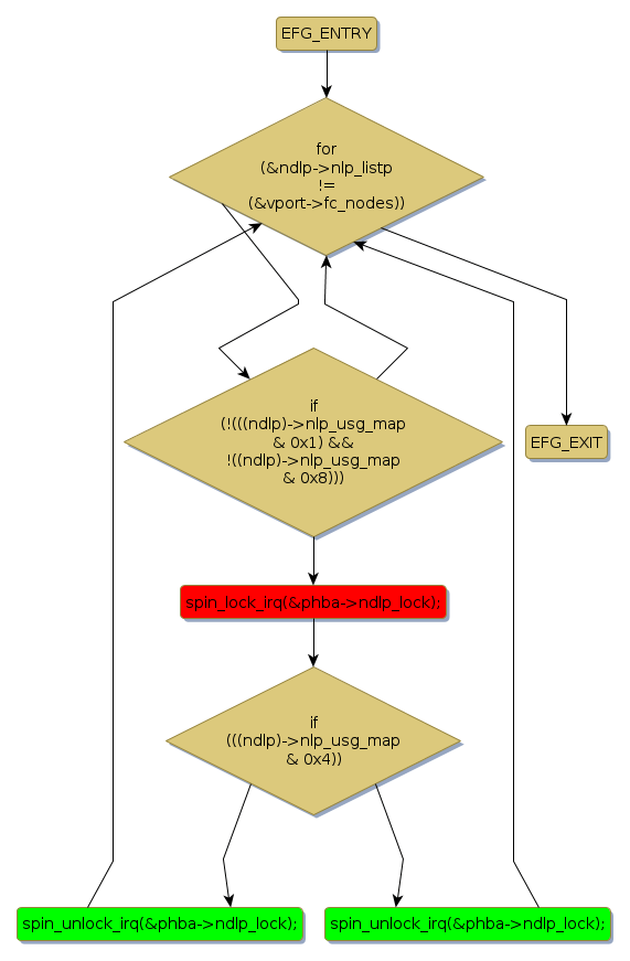
spin lock @ [75165+32+/linux-3.19-rc1/drivers/scsi/lpfc/lpfc_init.c]
Instance Signature: ndlp_lock
|
The Matching Pair Graph:
|
|
Function Name
|
Control Flow Graph (CFG)
|
Events Flow Graph (EFG)
|
Source Correspondence
|
|
lpfc_cleanup
|
|
|
[74562+12+/linux-3.19-rc1/drivers/scsi/lpfc/lpfc_init.c]
|